智慧车库管理

【方案简介】
“非机动车智能停车系统”是由我司自主研发、生产、销售,适用于非机动车库的智能化改造产品,集成充电控制、人脸识别、IC卡刷卡、RFID、进出记录、自助缴费、绑定充电包月功能的全新一代非机动车管理系统。可根据客户需求进行灵活配置,能够完全释放人力,不再需要专人全天24小时值守车库。
【适用场景】
该系统适用于非机动车库管理,俗称的“两轮电动车”停车库的管理。
【产品组成】
产品由人脸机、控制箱、广告门、开门机、闭门器以及刷卡器(如果有选择)组成。
【方案布局】

![]()

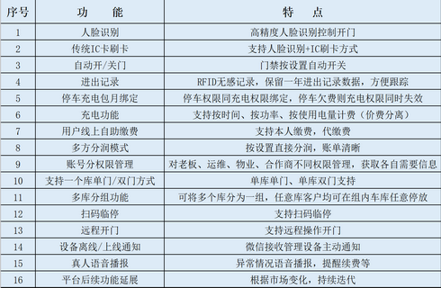
【系统功能及特点】
